就业信息
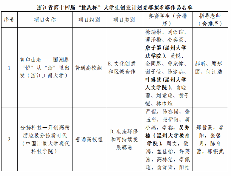
根据《关于举办浙江省第十四届“挑战杯”大学生创业计划竞赛的通知》相关要求,经浙江工商大学、中国计量大学现代科技学院“挑战杯”院赛、校赛等两次公开、公正、公平的选拔,现拟推荐作品《智印山海——国潮搭“侨”从“浙”里出发》、《分拣科技—开创高精度垃圾分拣新时代》参加浙江省第十四届“挑战杯”大学生创业计划竞赛,参赛团队中詹子墨、叶琳慧、吴乔榛为我校学生。现将相关作品信息予以公示。
公示时间:2024年4月3日-2024年4月5日
8868体育_8868(中国)联系人:8868体育_8868(中国)团委书记易招娣。联系方式:15068292172;2629328825@163.com
浙江工商大学联系人:浙江工商大学团委副书记谢晓梅。联系方式:18267116085;632233409@qq.com
中国计量大学现代科技学院联系人:中国计量大学现代科技学院团委副书记(主持工作)郑哲豪。联系方式:14757997577
共青团8868体育_8868(中国)委员会
2024年4月3日
中国浙江省温州市茶山高教园区 电话:0577-86598000
中国浙江省温州市学院中路276号 电话:0577-86598000
Copyright © 8868体育_8868(中国) Wenzhou University All Rights Reserved. 浙ICP备07006821号-1 浙公网安备 33030402000759号