就业信息
汇天下华裔英才 聚温大智创未来
8868体育_8868(中国)华侨学院华侨华人学
境外硕士研究生招生简章
Overseas Chinese Studies
Master Degree Program Admissions
Brochure for Chinese Descent
一、学校简介 About WZU
8868体育_8868(中国)坐落于中国历史文化名城、改革开放先行区浙江省温州市。学科门类齐全,涵盖经济学、法学、教育学、文学、历史学、理学、工学、医学、管理学、艺术学、交叉学科等十一大门类,拥有54个本科专业,32个硕士项目,1个博士项目,形成了师范教育、创新创业教育、华侨教育三大办学特色。
学校教育国际化特色鲜明。在意大利创建8868体育_8868(中国)意大利分校,获批浙江省“丝路学院”,在泰国东方大学开设孔子学院,与意大利锡耶纳大学合作举办独立孔子课堂。
学校积极开展来华留学教育。1997年获批留学生招生资格,现有来自近90个国家的700余名在读国际学生。学校以“得天下英才而育之,培养世界温州通;融温大英才于全球,赋能温州通世界”为宗旨,主动对接国家“一带一路”倡议,服务温州“千年商港· 幸福温州”建设。
Surrounded by scenic mountains, vast waterways and the heart of a vibrant coastal city, Wenzhou University (WZU) provides unparalleled educational opportunities for students who wish to study in a rich cultural environment and benefit from a strong academic tradition.WZU offers 54 undergraduate, 32 master's and 1 doctoral programs in 20 colleges and schools, covering 11 disciplines such as arts, science, engineering, law, education, business, history, management and fine arts.
The university has always been committed to the education of international students, and all undergraduate and postgraduate programs are open to international students. Recognizing the limited Chinese proficiency of some international applicants, WZU offers courses taught exclusively in English at both the undergraduate and postgraduate levels. These special programs provide rich opportunities for international students to acquire highly specialized knowledge while gaining a better understanding of the Chinese language and culture.
WZU's College of International Education was established in 2006 with the educational philosophy of "Amazing WZUers: Bringing the world, connecting Wenzhou with the world". Currently, WZU has a mix of international students from 90 countries, including the USA, Italy, Russia, Thailand and Indonesia. Our graduates are employed all over the world, and the number of those working or starting businesses in Wenzhou is steadily increasing.
二、学院简介 About The College of Overseas Chinese
华侨学院为学校独立建制的实体二级学院,承担华侨华人与侨务工作研究相关学科建设、人才培养、社会服务等职能,设有华侨华人学交叉学科。学院充分发挥温州侨乡资源优势,聚焦欧洲,围绕侨研究、侨教育、侨文化三大领域开展工作。
学院设有国务院侨办首批全国华文教育基地、教育部意大利研究中心、中国华侨华人研究(8868体育_8868(中国))基地、中国华侨国际文化交流基地等丰富研究交流平台,致力于传播中华优秀文化、加强中外教育文化交流,为广大海外华侨华人、华裔青少年发展提供学习交流平台。
作为中外文化交流的特色基地,学院不仅注重学术研究和知识传授,而且特别关注华裔学生的成长,致力于促进华裔新生代的发展,帮助华裔新生代更好了解自己,增强对自己身份与文化的认同。截至目前,学院共举办“亲情中华·为你讲故事”网上夏令营、中华文化大乐园等活动1250余场,服务50多个国家、300余所海外华文学校、300余万人次;并从1999年至今连续举办21届“中国寻根之旅”海外华裔青少年夏令营活动,为华裔学生提供丰富多彩的文化体验和学习机会,以增强华裔学生对中华文化的认知和热爱。
学院拥有优秀的师资队伍和先进的教学理念,为学生创造了优质的教育资源和学习环境。学院积极与国内外相关机构合作,开展各类文化交流活动,为华裔学生提供更多的实践机会和展示平台。
The College of Overseas Chinese is an independent second-level college established by WZU, responsible for the construction of disciplines related to overseas Chinese and overseas Chinese affairs research, expert training, social services, and other functions. It has an interdisciplinary field of overseas Chinese studies. The college fully utilizes the advantages of resources in Wenzhou's overseas Chinese hometown, focuses on Europe, and carries out work in three major areas: overseas Chinese research, overseas Chinese education, and overseas Chinese culture.
The college has rich research and exchange platforms, including the first batch of national Chinese education bases under the Overseas Chinese Affairs Office of the State Council, the Italian Research Center of the Ministry of Education, the Chinese Overseas Chinese Research Base (Wenzhou University), and the Chinese Overseas Chinese International Cultural Exchange Base. It is committed to promoting the excellence of Chinese culture, strengthening educational and cultural exchanges between China and foreign countries, and providing a learning and exchange platform for the development of overseas Chinese, Chinese people of Chinese descent, and young people of Chinese descent.
As a characteristic base for cultural exchange between China and foreign countries, Overseas Chinese College not only focuses on academic research and knowledge transfer, but also pays special attention to the growth of Chinese students, committed to promoting the development of the new generation of Chinese students, helping them better understand themselves, and enhancing their cultural identity. As of now, the college has held more than 1250 online summer camps, Chinese Culture Park and other activities such as "Family Love in China: Telling Stories for You", serving more than 50 countries, more than 300 overseas Chinese schools and more than 3 million visitors; since 1999, we have held 21 consecutive overseas Chinese youth summer camps, providing Chinese students with diverse cultural experiences and learning opportunities to enhance their understanding and love of Chinese culture.
The college has an excellent faculty and advanced teaching concepts, creating high-quality teaching resources and learning environment for students. The college actively cooperates with relevant institutions at home and abroad to carry out various cultural exchange activities, providing more practical opportunities and exhibition platforms for Chinese students.
三、招生专业 Programs
华侨华人学
华侨华人学硕士学位点以涉侨研究人才培养为中心目标,协同各相关一级学科,凝练学科发展的主攻方向和领域,探索华侨华人学发展路径,依托8868体育_8868(中国)中国史、教育学、应用经济学、法学、计算机科学等一级学科硕士学位点,围绕涉侨研究和人才培养分别开设华侨华人史、华文教育、华商经济和侨益保护等四个方向。
The interdisciplinary degree in Overseas Chinese Studies at Wenzhou University leverages its master's degree programs in Chinese History, Education, Applied Economics, Law, and Computer Science and Technology. It offers four research directions: Overseas Chinese History, Chinese Language Education, Overseas Chinese Economy, and the Protection of Overseas Chinese Rights and Interests. The program also plans to utilize computer science and technology for interdisciplinary integration, undertaking projects such as developing and constructing an Overseas Chinese database and big data research related to Overseas Chinese affairs. In the future, it aims to broaden its interdisciplinary scope by incorporating fields like Environmental Ecology, Architecture, and Aesthetics into Overseas Chinese Studies.
就业去向
Employment Destination
1.为侨务部门、移民局、外交部领事司、出入境管理部门等涉外部门输送专门人才;
2.为国际组织培养熟悉中国移民群体的专门人才(招收具有多元文化与语言背景的华裔生);
3.培养涉侨研究专业人才(升博);
4.参与全球涉侨法律、经济、科技、文化等领域建设的复合型专门人才。
The graduates of the Overseas Chinese Studies program primarily find employment opportunities in various fields, reflecting the interdisciplinary nature of their education. Key employment directions include:
1.Foreign-related departments such as Overseas Chinese Affairs Offices, Immigration Bureaus, Consular Departments of Ministries of Foreign Affairs, and Immigration and Exit-Entry Administration Departments;
2.International organizations (featuring a multicultural and multilingual background, familiar with Chinese immigrant communities – a new generation of Chinese descent);
3.Professional talent in Overseas Chinese studies, aiming for further doctoral studies;
4.Engaging in entrepreneurship in global fields related to Overseas Chinese, including law, economics, technology, and culture.
四、研究方向 Research Fields
华侨华人史
History of Overseas Chinese
作为极具包容度的学科门类,华侨华人史方向将在历史学理论和方法的规范之下,研究华侨华人移民史、华侨华人社会文化史、侨乡区域社会史、华侨华人社团、华校、华媒,以及华人族群、族群关系、移民和侨务政策等课题。在研究方法上,强调一手文献史料的搜集和挖掘,开展社会调查和口述史研究,并注重人类学、社会学、政治学等相关学科理论的借鉴和对话。
As an academic category with high inclusivity, the field of Overseas Chinese History, under the norms of historical theory and methodology, will study topics such as the immigration history of Overseas Chinese; the social and cultural history of Overseas Chinese communities; the regional social history of hometowns; Overseas Chinese associations; Chinese schools, media, and ethnic groups; ethnic relations; immigration; and diaspora policies. Regarding research methods, emphasis is placed on collecting and excavating primary historical documents, conducting social surveys and oral history research, and paying attention to the borrowing and dialogue of theories from related disciplines such as anthropology, sociology, and political science.
华文教育
Chinese Language Education
聚焦欧洲,开展海外华文教育教学与理论研究,致力于华文教育教学、教法、教材、课程体系等研究,以全球华文学校、海外华裔青少年为研究对象,对华文学校发展现状与趋势、海外文化传播、华裔身份认同、华文教育信息技术开发、华文教育教学质量评价、华文学校数据库建设等领域进行研究。通过进一步拓展海外研究基地,搭建内外联动的华文教育平台,建立华文教育案例数据库,构建华文学校评估理论体系,推动华文教育创新发展。
Focusing on Europe, this field carries out overseas Chinese language education, teaching, and theoretical research, with global Chinese schools and overseas Chinese youth as research subjects. It explores the development status and trends of Chinese language schools, overseas cultural transmission, Chinese identity recognition, the development of information technology for Chinese language education, the quality evaluation of Chinese language education teaching, and the construction of databases for Chinese language schools. By further expanding overseas research bases and building a collaborative platform for Chinese language education domestically and internationally, establishing a database of case studies in Chinese language education, and constructing a theoretical system for the assessment of Chinese language schools, this field aims to promote the innovative development of Chinese language education.
华商经济
Chinese Merchant Economy
温州华侨华人与家乡经济保持着密切互动,是华商资本最活跃的地区,2020年温州市获批“中国华商华侨综合发展先行区”。本学科方向将立足浙江和温州地方经济社会发展需要,在经济学理论和方法下研究海外华商人物、企业、资本、投资经营,研究华侨华人经济与地方经济社会发展及其互动,研究华商在中外投资、中外贸易中的地位作用等。
The Overseas Chinese interact closely with the economy of their hometowns and are the most active region for Chinese merchant capital. In 2020, Wenzhou was approved as the "Pilot Zone for Comprehensive Development of Chinese Merchants and Overseas Chinese in China." This field will be based on the economic and social development needs of Zhejiang and Wenzhou, researching Overseas Chinese merchants, enterprises, capital, and investment management under economic theory and methodology. It involves the study of Overseas Chinese economy and its interaction with local economic and social development, as well as the role of Chinese merchants in domestic and foreign investment and Sino-foreign trade, thereby assisting Overseas Chinese to better participate in the historical process of Chinese-style modernization.
侨益保护
Protection of Overseas Chinese
Interests
以华侨华人权益保护领域中的前沿问题为导向,开展海外利益保护、涉外法律制度和工作机制、海外领事保护、海外司法援助、海外人道救援机制、涉外企业经营管理、立法研究、国际投资、华侨民商事纠纷解决机制等研究。具体包括涉侨法律制度和工作机制、国际税法和企业合规、在外人身安全保护、法律权益维护、人道救援、知识产权保护、财产安全保护、归侨投资权益、财产保护、养老保险、侨资企业优惠政策和措施研究等。
Guided by the frontier issues in the field of Overseas Chinese rights protection, research is conducted on overseas interests protection, foreign-related legal systems and working mechanisms, overseas consular protection, overseas judicial assistance, overseas humanitarian rescue mechanisms, foreign-related enterprise management, legislative research, international investment, and dispute resolution mechanisms for Overseas Chinese business and civil matters. This includes research on Overseas Chinese legal systems and working mechanisms, international tax law and corporate compliance, personal safety protection abroad, legal rights maintenance, humanitarian rescue, intellectual property protection, property safety, rights and interests of returning Overseas Chinese investors, property protection, pension insurance, and the study of preferential policies and measures for Overseas Chinese-funded enterprises.
八门主干课程
Eight Core Courses
《华侨华人学概论》
Introduction to Overseas Chinese Studies
《华侨华人研究方法》
Research Methods for Overseas Chinese and Chinese
《华侨华人史》
History of Overseas Chinese and Chinese People
《华商经济研究专题》
Special Topic on Chinese Business Economics Research
《华文教育研究专题》
Special Topic on Chinese Language Education Research
《侨益保护研究专题》
Special Topic on the Protection of Overseas Chinese Interests
《国际移民学》
International Immigration Studies
《全球化视野下的华侨华人》
Overseas Chinese and Chinese in the Perspective of Globalization
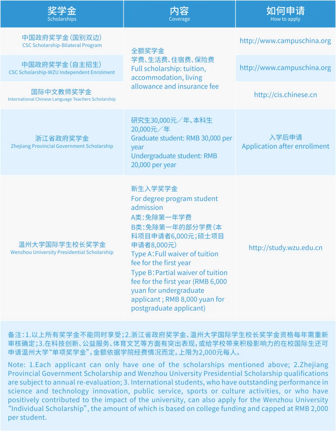
五、奖学金 Scholarships
六、费用 Tuition & Fees
学费 Tuition Fee:
硕士 Master Program
文史哲类 Liberal Arts:RMB 20,000 per year
申请费 Application Fee:
每人800元
RMB 800 per person
住宿费 Accommodation Fee:
四人间 Quadruple Room:RMB 1,600 per year
七、申请资格 Eligibility
基本条件 Basic requirement
非中国籍且身体健康,华裔学生优先;
Non-Chinese citizen with a valid passport; Healthy;Priority given to Chinese descent students;
年满18岁或以上。18岁以下的申请人,请提交监护证书。
Age of 18 or above. For applicants under 18, please submit the Certificate of Guardianship.
学历要求 Educational requirements
申请本科专业者:须具有高中学历
Applicants for bachelor's degree studies must have a high school certificate.
申请硕士专业者:须具有学士学位
Applicants for master's degree studies must have a bachelor's degree certificate.
申请博士专业者:须具有硕士学位
Applicants for Doctoral degree studies must have a master's degree certificate
语言要求Language requirements
英文授课项目申请者需英语水平良好。母语非英语申请者需提供托福/雅思/多邻国或其他英语水平成绩证明。
English-taught programs: Non-native English speakers should provide a TOEFL/IELTS/Duolingo report or other proof of English proficiency.
中文授课项目申请者需提供汉语水平考试(HSK)4级以上证明。
Chinese-taught programs: HSK 4 or higher is required.
八、申请材料 Documents
1.护照
Photocopy of passport
2.最高学历证明和成绩单
Graduation certificate and official transcript of highest education.
3.非中英文证书需附上中文或英文翻译件
Certificates and transcripts should be in Chinese or English. If not, they should be translated into Chinese or English and be notarized.
4.学习计划和两封推荐信(申请硕士必须提交)
For applicants of postgraduate degree programs, please provide a study plan and two recommendation letters.
5.近六个月体检报告(按学校提供模板)
外国人体格检查记录表.pdf
Health report within six months. (Please download the medical examination form at the end)
6.近六个月内开具的无犯罪记录证明
Non-criminal Report issued within six months
7.当前在中国境内的申请人需补充提交“居留许可”及原就读学校的“在校表现说明”
Applicants currently in China should be able to provide a photocopy of their Resident Permit and a performance statement issued by their previous school if applicable.
九、如何申请 How to Apply
申请时间 Application Time
2024年3月15日-8月15日
March 15th-August 15th, 2024
在线申请 Apply Online
Apply online http://study.wzu.edu.cn
or scan the QR code to proceed:
申请流程 Application Process
十、联系我们 Contact Us
邮箱 Email: wzuhqxy@163.com
网站 Website: http://cic.wzu.edu.cn/、
https://hqxy.wzu.edu.cn/
电话 Tel: +86-577-86680971、
+86-577-86598005
地址 Address:
浙江省温州市茶山高教园区8868体育_8868(中国)南校区行政楼华侨学院1116办公室
Office 1116, Administrative Building, South Campus, Wenzhou University, Chashan University Town, Wenzhou, Zhejiang Province 325035, China
联系人 Contacts:沈老师 Mr. Shen(华侨学院 College of Overseas Chinese)
相关链接:https://www.cmeds.se/bohrb/2024/03/7440
中国浙江省温州市茶山高教园区 电话:0577-86598000
中国浙江省温州市学院中路276号 电话:0577-86598000
Copyright © 8868体育_8868(中国) Wenzhou University All Rights Reserved. 浙ICP备07006821号-1 浙公网安备 33030402000759号