就业信息
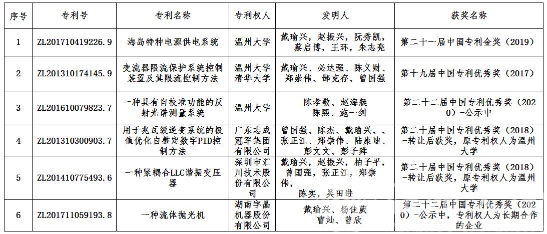
日前,国家知识产权局网站发布了第二十二届中国专利奖评审结果公示,我校电气与电子工程学院陈孝敬教授为第一发明人的“一种具有自校准功能的反射光谱测量系统”项目和戴瑜兴教授为第一发明人的“一种流体抛光机”项目在中国专利优秀奖预获奖项目名单中。这将是我校电气与电子工程学院教师近三年来获得的第5项和第6项国家专利奖。
中国专利奖,是由中共国家知识产权局和世界知识产权组织共同主办的。是我国唯一的专门对授予专利权的发明创造给予奖励的政府部门奖,得到联合国世界知产权组织(WIPO)的认可。“中国专利奖”重在强化知识产权创造、保护、运用,推动经济高质量发展,鼓励和表彰为技术(设计)创新及经济社会发展做出突出贡献的专利权人和发明人(设计人)。中国专利奖于1989年设立,自2009年第十一届起,该奖评选周期由二年一届改为一年一届。专利奖是衡量专利质量和技术创新水平的重要标准之一。获奖专利形成的专利群具有科研价值和市场价值,为合作企业带来了良好的经济效益和社会效益,同时提升了学科和团队的影响力。
近年来,我校高度重视知识产权工作和科技成果转化工作,建立较完善的知识产权管理体系和相关科研激励政策,培育了一批高质量、高价值、具有完全知识产权的发明专利。电气与电子工程学院专利成果培育及科研成果转化工作尤其卓有成效。截止2021年5月,电气与电子工程学院教师以第一发明人获中国专利奖共6项。其中,以我校教师为第一发明人、8868体育_8868(中国)为专利权人的发明专利获专利奖3项,包括中国专利金奖1项、优秀奖2项(公示中1项);发明专利转让合作企业、以及合作企业联合开发产品申报发明专利后,获中国专利优秀奖3项。尤其是以戴瑜兴教授为第一发明人、8868体育_8868(中国)为专利权人的《海岛特种电源供电系统》获第二十一届中国专利金奖(2019年度),是温州市自中国专利奖设立以来首次获得该奖项,高校获得此殊荣的全国仅64项。
中国浙江省温州市茶山高教园区 电话:0577-86598000
中国浙江省温州市学院中路276号 电话:0577-86598000
Copyright © 8868体育_8868(中国) Wenzhou University All Rights Reserved. 浙ICP备07006821号-1 浙公网安备 33030402000759号